What are the parts & problems of the local business experience?
Interviews / 9 local business owners
Business cycle = 6 phases of activity x 3 core motivations
Recurring causes of friction
1. Limited access to reusable knowledge about industry (vendors, manufacturers, etc.)
2. A lot of repetitive work in receiving orders from customers
3. Unable to extract business insight from data
4. No support for business logistics and operation
5. Creative fatigue from having to think of the next product
6. Unsure of their own business decision-making instincts
Most impactful problem areas + affecting all interviewees
How might we fill these gaps?
How might we integrate these features coherently?
How might we make this product more useful?
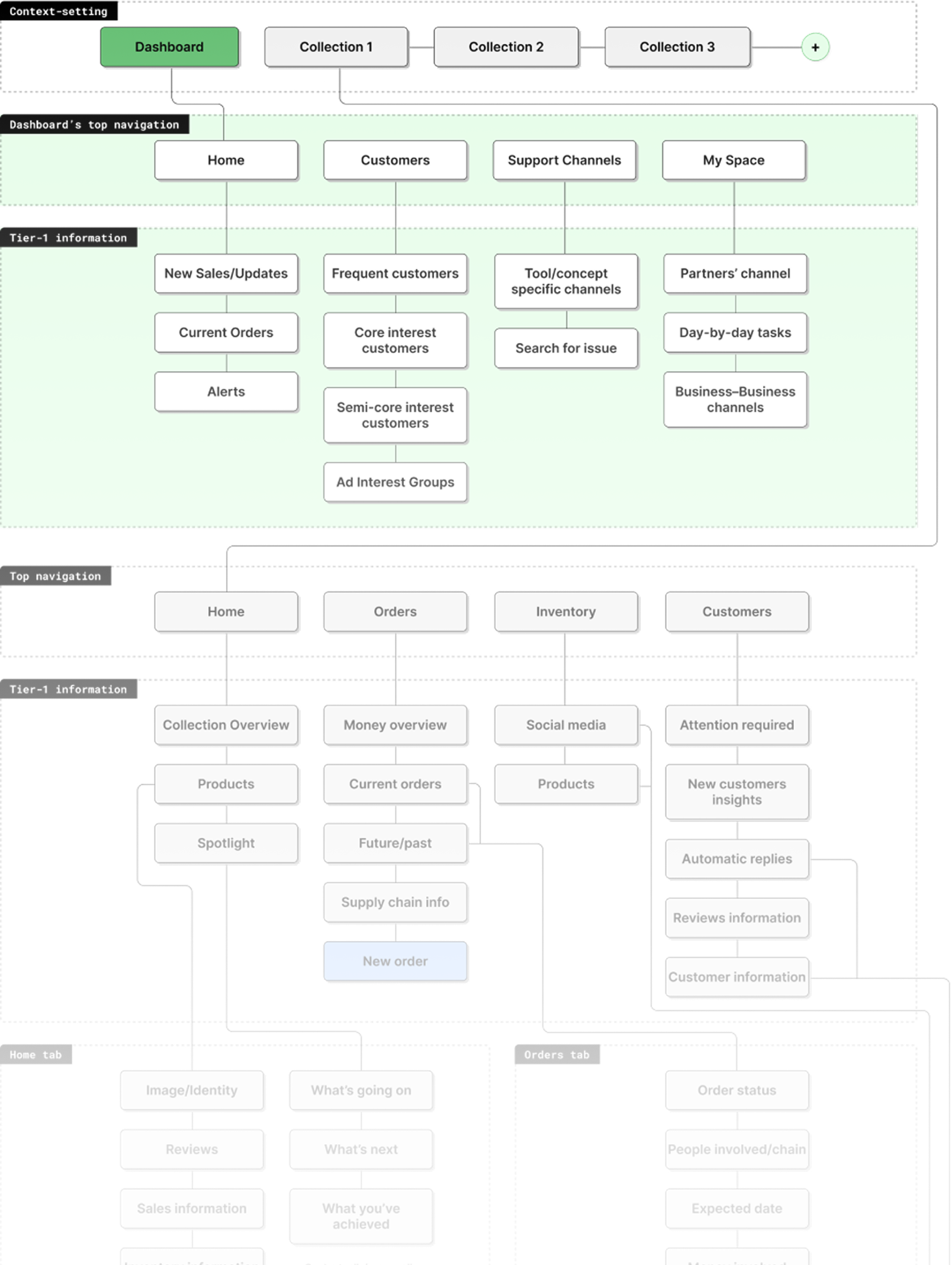
Baked the information architecture into a Notion template
Reuse and review vendors used previously
Dashboard to communicate with cofounders, similar businesses and frequent customers
Lollypop Design Studio

Supervised by
Sr. Designer Rishikesh Arolkar

Role
Research / Design / Testing

June – August 2021
Best viewed on Desktop
Mobile version coming soon